Esc, Пытаться измерить в домашних условиях температуру с точностью в одну сотую градуса действительно смешно. И незачем. Я не об этом.
Эти засранцы лежа на столе четко показывают на дисплее факт выдоха в их сторону изменением в сотых. И в колонне ведут себя также. Гораздо быстрее и достоверней отображают изменение температуры. Это другое. Относительное. Каждое измерение является усреднением из 15, поэтому экранированный провод при измерениях на столе особо ничего не меняет, на глаз не заметно. Но понятно, провода должны быть медными и не с волос толщиной, алюминиевой и стальной лапши у меня под ногами не валяется. С ней, даже не мыслей таких не было.
Короче, подобные вещи познаются в сравнении.
Автоматика Самовар
dranek
Доктор наук
Минск
526 490
Отв.3580 14 Нояб. 25, 06:37
сообщения удалены (2)
Виктрыч
Профессор
Екатеринбург
9.9K 2.6K
Отв.3581 14 Нояб. 25, 10:29
Да и нули после запятой не нужны. Залил 10 л АС. Выставил режим той же перильстатики налить литр в одну банку, 8 в другую и последний в третью. У пусть крутит по нисходящей если детали не интересуют. Как настроеный токарный автомат чисто по упорам. Брак пошёл, подкрутил. Всё. Если в теме.
dranek
Доктор наук
Минск
526 490
Отв.3582 14 Нояб. 25, 13:35
Виктрыч, можно и так конечно.
Однако попытаюсь объяснить почему для меня так важны низкие дискретность и инерционность измерений вкупе с их стабильностью (отсутствием дрейфа).
Это позволяет в комплексе с концентратором сивухи в виде польского буфера для зажиточных либо термосом в кубе как у меня и царгой пастеризации (ЦП) быстрее получать более чистый спирт.
Я ничего из этого не придумал, все нашел здесь и успешно использую.
Ранее датчик пара у меня стоял на входе в дефлегматор во вваренной штатной гильзе, на его показания очень сильно влияло количество и температура подаваемой воды и флегмы. Поэтому использовать его как второй (резервный) для постановки отбора на паузу было затруднительно. После установки ЦП я переставил его под узел отбора тела, теперь его температура в процессе - считай константа и растёт только при повышении концентрации сивухи в отборе. Плюс появилась возможность покапельно отбирать новообразуемые и остатки голов из куба уже в процессе отбора тела. Это сократило чистый отбор голов с 8 до 4 часов. Не повлияв на качество спирта. Однако каждый раз выставлять отбор голов игольчатым краном неудобно и неточно, он высоко и нужно вовремя подойти. Поэтому появился второй перистальтический насос, позволяющий достаточно точно это делать, буквально 0.01 л/ч.
Так вот, при низкой дискретности датчика на 2/3 нормально утепленной колонны порядка 0,01 гр.Ц и высокой стабильности измерений появляется возможность поставить уставку отклонения там вплоть до 0,2 гр.Ц.
Насколько мне известно концентрация сивухи растет в колонне в форме кривой, в зависимости от развитости и смачиваемости поверхности насадки, но факт в том что в каких то концентрациях она есть везде.
И чем меньше стоит уставка на отклонение, + чем быстрее датчик это обнаружит, тем меньше её попадёт в отбор в конце процесса, когда она начнет подниматься по колонне за счет более ранней паузы.
ЦП заменяет общепринятое парение из ТСА, делая этот процесс контролируемым. Поэтому справляется лучше. Вони меньше, потерь тоже. Вместо урчащего водяного насоса второй перильстатик, который, кстати может заменить первый в случае его поломки. Головы делю на 2 части. Начальные концентрированные - на технужды, вторичные (в процессе отбора тела) вливаю в следующий раз. Воду можно единожды отрегулировать краном и поставить пару клапанов если дорогая. Термос концентрирует сивуху оттягивая начало пауз. 30% одеколон потом можно слить для отпугивания вражеской живности в норках.
Ректификации стали короче. Спирт чище. Я не способен теперь вслепую отличить спирт начала, середины и конца ректа. Процесс благодаря Самовару автоматический. А после написания мода еще и удобный конкретно мне.
Не собираюсь ни с кем разводить дискуссии на тему "в чем качество спирта" и т.п., просто поделился накопленным практическим опытом. Здесь каждый сам себе давно академик.
Однако попытаюсь объяснить почему для меня так важны низкие дискретность и инерционность измерений вкупе с их стабильностью (отсутствием дрейфа).
Это позволяет в комплексе с концентратором сивухи в виде польского буфера для зажиточных либо термосом в кубе как у меня и царгой пастеризации (ЦП) быстрее получать более чистый спирт.
Я ничего из этого не придумал, все нашел здесь и успешно использую.
Ранее датчик пара у меня стоял на входе в дефлегматор во вваренной штатной гильзе, на его показания очень сильно влияло количество и температура подаваемой воды и флегмы. Поэтому использовать его как второй (резервный) для постановки отбора на паузу было затруднительно. После установки ЦП я переставил его под узел отбора тела, теперь его температура в процессе - считай константа и растёт только при повышении концентрации сивухи в отборе. Плюс появилась возможность покапельно отбирать новообразуемые и остатки голов из куба уже в процессе отбора тела. Это сократило чистый отбор голов с 8 до 4 часов. Не повлияв на качество спирта. Однако каждый раз выставлять отбор голов игольчатым краном неудобно и неточно, он высоко и нужно вовремя подойти. Поэтому появился второй перистальтический насос, позволяющий достаточно точно это делать, буквально 0.01 л/ч.
Так вот, при низкой дискретности датчика на 2/3 нормально утепленной колонны порядка 0,01 гр.Ц и высокой стабильности измерений появляется возможность поставить уставку отклонения там вплоть до 0,2 гр.Ц.
Насколько мне известно концентрация сивухи растет в колонне в форме кривой, в зависимости от развитости и смачиваемости поверхности насадки, но факт в том что в каких то концентрациях она есть везде.
И чем меньше стоит уставка на отклонение, + чем быстрее датчик это обнаружит, тем меньше её попадёт в отбор в конце процесса, когда она начнет подниматься по колонне за счет более ранней паузы.
ЦП заменяет общепринятое парение из ТСА, делая этот процесс контролируемым. Поэтому справляется лучше. Вони меньше, потерь тоже. Вместо урчащего водяного насоса второй перильстатик, который, кстати может заменить первый в случае его поломки. Головы делю на 2 части. Начальные концентрированные - на технужды, вторичные (в процессе отбора тела) вливаю в следующий раз. Воду можно единожды отрегулировать краном и поставить пару клапанов если дорогая. Термос концентрирует сивуху оттягивая начало пауз. 30% одеколон потом можно слить для отпугивания вражеской живности в норках.
Ректификации стали короче. Спирт чище. Я не способен теперь вслепую отличить спирт начала, середины и конца ректа. Процесс благодаря Самовару автоматический. А после написания мода еще и удобный конкретно мне.
Не собираюсь ни с кем разводить дискуссии на тему "в чем качество спирта" и т.п., просто поделился накопленным практическим опытом. Здесь каждый сам себе давно академик.
gxtkjdjl
Профессор
Архангельск
8.6K 2.3K
Отв.3583 14 Нояб. 25, 13:39 (через 4 мин)
либо термосом в кубеdranek, 14 Нояб. 25, 13:35dranek, а это что за приблуда? не слышал о такой
dranek
Доктор наук
Минск
526 490
Отв.3584 14 Нояб. 25, 14:07 (через 28 мин)
gxtkjdjl, о ней написал один из участников форума в теме по обсуждению польского буфера. Небольшой термос подвешивается внутрь куба под слив флегмы. Является по сути огромной нижней тарелкой и конценратором сивухи. Дешевая замена польскому буферу, но не полноценная.
Я попробовал с термосом 0.7 л в кубе 15 л, мне результат понравился. С тех пор только с ним.
Я попробовал с термосом 0.7 л в кубе 15 л, мне результат понравился. С тех пор только с ним.
Chernik_
Магистр
Липецк
215 125
Отв.3585 15 Нояб. 25, 23:32
Небольшой термос подвешивается внутрь куба под слив флегмы.dranek, 14 Нояб. 25, 14:07Любопытная штука. Особенно когда нет возможности увеличить высоту колонны. В чем выражается улучшение результата ректификации?
сообщения удалены (3)
Kuban
Доктор наук
Краснодар
628 508
Отв.3586 Вчера, 09:20
Любопытная штука. Особенно когда нет возможности увеличить высоту колонны. В чем выражается улучшение результата ректификации?Chernik_, 15 Нояб. 25, 23:32Есть альтернативная замена с другим принципом работы- нижний узел отбора хвостов (НУО)
Chernik_
Магистр
Липецк
215 125
Отв.3587 Вчера, 09:33 (через 13 мин)
НУО мне однозначно не пойдет, так как увеличит высоту колонны. В гараже у меня потолок низкий, каждый сантиметр используется и уменьшать высоту насадочной части недопустимо.
Поэтому вариант с термосом интересен, ничего менять не требуется. Результат хуже точно не будет, термос установить несложно.
Единственное что может вызвать затруднение - сравнить что из этого получится с тем, что получалось. Боюсь, что органолептически разницу уловить будет затруднительно, так как хвосты и так ОЧЕНЬ эффективно отсекаются в колонне СПН насадкой.
Поэтому вариант с термосом интересен, ничего менять не требуется. Результат хуже точно не будет, термос установить несложно.
Единственное что может вызвать затруднение - сравнить что из этого получится с тем, что получалось. Боюсь, что органолептически разницу уловить будет затруднительно, так как хвосты и так ОЧЕНЬ эффективно отсекаются в колонне СПН насадкой.
dranek
Доктор наук
Минск
526 490
Отв.3588 Вчера, 10:09 (через 37 мин)
Chernik_, НУО требует возни с регулированием отбора из него, поначалу концентрация сивухи в сливаемой флегме небольшая, значит нужно опять автоматизировать по температуре в кубе или бегать крутить наугад кран. А термос прижал нержовыми хомутами к гильзе датчика куба и всё. КПД в итоге выше.
Боюсь, что органолептически разницу уловить будет затруднительно, так как хвосты и так ОЧЕНЬ эффективно отсекаются в колонне СПН насадкойChernik_, Вчера, 09:33Промышленные колонны гораздо выше домашних. У человека обоняние слабо развито. Однако можно немного развить. Собака с вами не согласилась бы насчет эффективности. Возьмите невысокий термос из нержи с широкой горловиной и сравните.
Kuban
Доктор наук
Краснодар
628 508
Отв.3589 Вчера, 10:30 (через 21 мин)
Тут каждый выбирает для себя.
У меня высота не ограничена, колонна разбирается редко. Или для экспериментов, или поздней весной. А так куб промыл струей воды с форсункой через второй кламп и все. Так что буфер это не мое - каждый раз колонну сдергивать.
В отношении регулировок - это да. Ходил, открывал вручную после 90 в кубе. Но сейчас докупил кран, клапан, осталось скрипт LUA прикрутить в какому-нибудь свободному реле, и все.
У меня высота не ограничена, колонна разбирается редко. Или для экспериментов, или поздней весной. А так куб промыл струей воды с форсункой через второй кламп и все. Так что буфер это не мое - каждый раз колонну сдергивать.
В отношении регулировок - это да. Ходил, открывал вручную после 90 в кубе. Но сейчас докупил кран, клапан, осталось скрипт LUA прикрутить в какому-нибудь свободному реле, и все.
сообщение удалено
dranek
Доктор наук
Минск
526 490
Отв.3590 Сегодня, 14:30
Раз у меня есть клиенты. 
Самоварыч 1.3.1
Обновлены SDK до 3.3.3, библиотека AsyncWebServer и ещё одна.
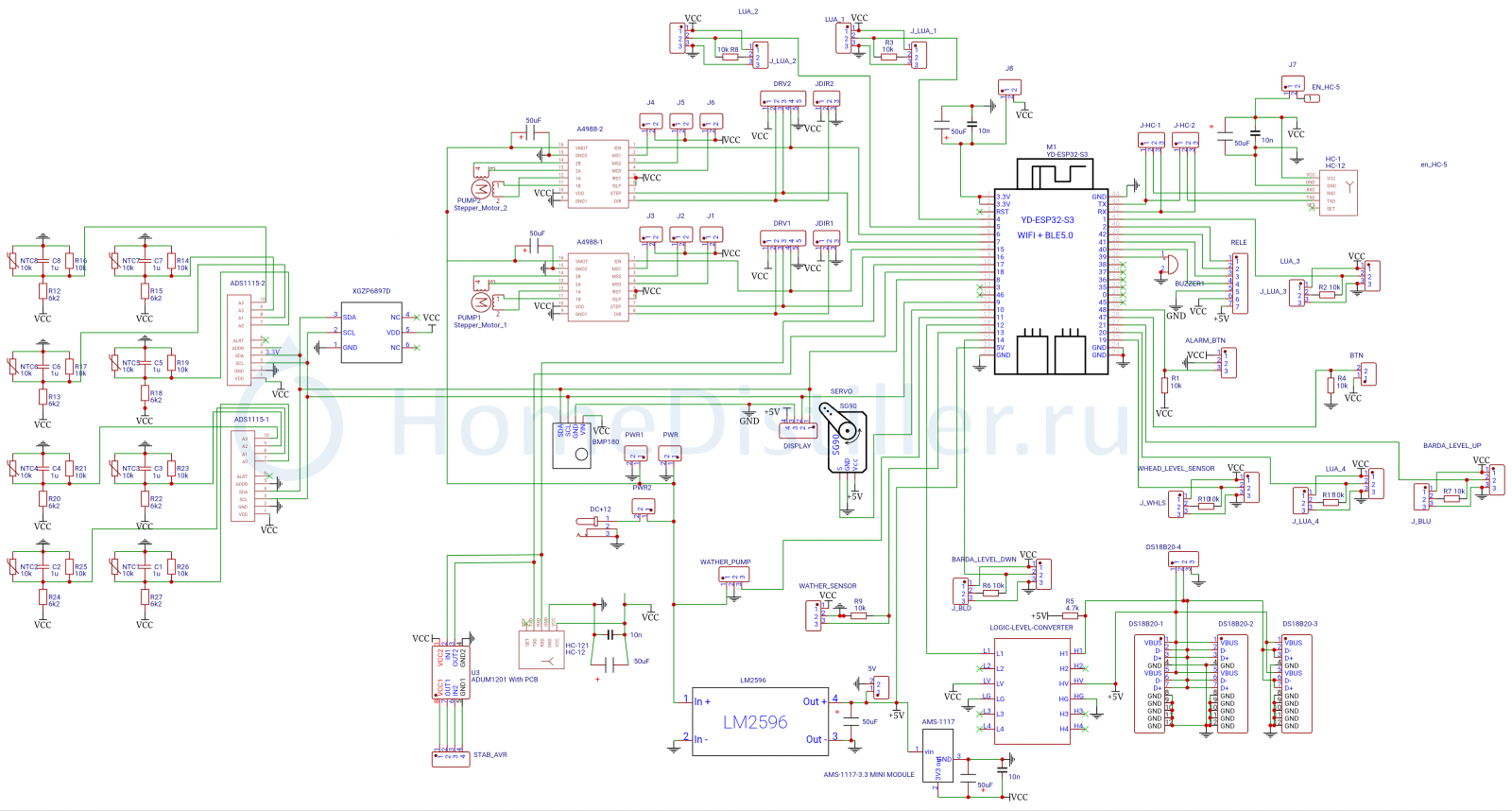
Добавлена поддержка простого датчика наличия протока воды, пин должен быть подтянут к земле через резистор 10-20 кОм. Ссылку на датчик я в теме давал, он должен подключать пин к 3,3В. 3,3 В есть на пине - вода течет, 0 - не течет. После запуска нагрева и прогрева куба до температуры "Т в кубе открытия клапана/включения насоса воды:" из Настройки/Исполнители (по умолчанию 77+2 гр.Ц) есть 20 сек на подачу воды. Потом, в случае если на пине будет 0, произойдёт аварийное отключение. 20 сек отсчитывается с момента появления 0 на пине. Т.е. кратковременный перерыв подачи воды процесс не остановит. В общем так же как с ротационным, только без расчета количества. Состояние пина в интерфейсе сооветствует индикатору WS. Включается его поддержка выбором типа датчика в выпадающем списке на странице Настроек/Прочие/Контроль потока воды.
Внимание, у данного датчика важна его ориентация в пространстве и направление протока воды. Вода должна протекать вверх, на датчике есть стрелка.
Добавлена в режиме дисцилляции функция перехода на следующую программу при определению заполнения тары по датчику захлеба из ректификации (WHLS). Для ESP32S3 здесь используются еще 2 датчика BLU и BLD. Их пины также должны быть подтянуты к земле резистором 20 кОм (используются только P-N-P), для WHLS к земле или к 3,3В в зависимости от типа датчика. Состояние датчиков показано в интерфейсе соответствующими индикаторами.
Порядок установки датчиков WHLS - Тара 1, BLU - Тара 2, BLD - Тара 3. От этого зависят только сообщения выводимые Самоварычем. Если один из датчиков сработает произойдёт переход на следующую строку программы и его показания до перезапуска программы учитываться больше не будут. Соответственно, на какой строке это произойдёт также не важно. Функция включается Настройки/Прочие/Использовать датчики уровня при дисциляции.
Samovaritch_v1_3_1.7z

Самоварыч 1.3.1
Обновлены SDK до 3.3.3, библиотека AsyncWebServer и ещё одна.
Добавлена поддержка простого датчика наличия протока воды, пин должен быть подтянут к земле через резистор 10-20 кОм. Ссылку на датчик я в теме давал, он должен подключать пин к 3,3В. 3,3 В есть на пине - вода течет, 0 - не течет. После запуска нагрева и прогрева куба до температуры "Т в кубе открытия клапана/включения насоса воды:" из Настройки/Исполнители (по умолчанию 77+2 гр.Ц) есть 20 сек на подачу воды. Потом, в случае если на пине будет 0, произойдёт аварийное отключение. 20 сек отсчитывается с момента появления 0 на пине. Т.е. кратковременный перерыв подачи воды процесс не остановит. В общем так же как с ротационным, только без расчета количества. Состояние пина в интерфейсе сооветствует индикатору WS. Включается его поддержка выбором типа датчика в выпадающем списке на странице Настроек/Прочие/Контроль потока воды.
Внимание, у данного датчика важна его ориентация в пространстве и направление протока воды. Вода должна протекать вверх, на датчике есть стрелка.
Добавлена в режиме дисцилляции функция перехода на следующую программу при определению заполнения тары по датчику захлеба из ректификации (WHLS). Для ESP32S3 здесь используются еще 2 датчика BLU и BLD. Их пины также должны быть подтянуты к земле резистором 20 кОм (используются только P-N-P), для WHLS к земле или к 3,3В в зависимости от типа датчика. Состояние датчиков показано в интерфейсе соответствующими индикаторами.
Порядок установки датчиков WHLS - Тара 1, BLU - Тара 2, BLD - Тара 3. От этого зависят только сообщения выводимые Самоварычем. Если один из датчиков сработает произойдёт переход на следующую строку программы и его показания до перезапуска программы учитываться больше не будут. Соответственно, на какой строке это произойдёт также не важно. Функция включается Настройки/Прочие/Использовать датчики уровня при дисциляции.
Samovaritch_v1_3_1.7z
